About

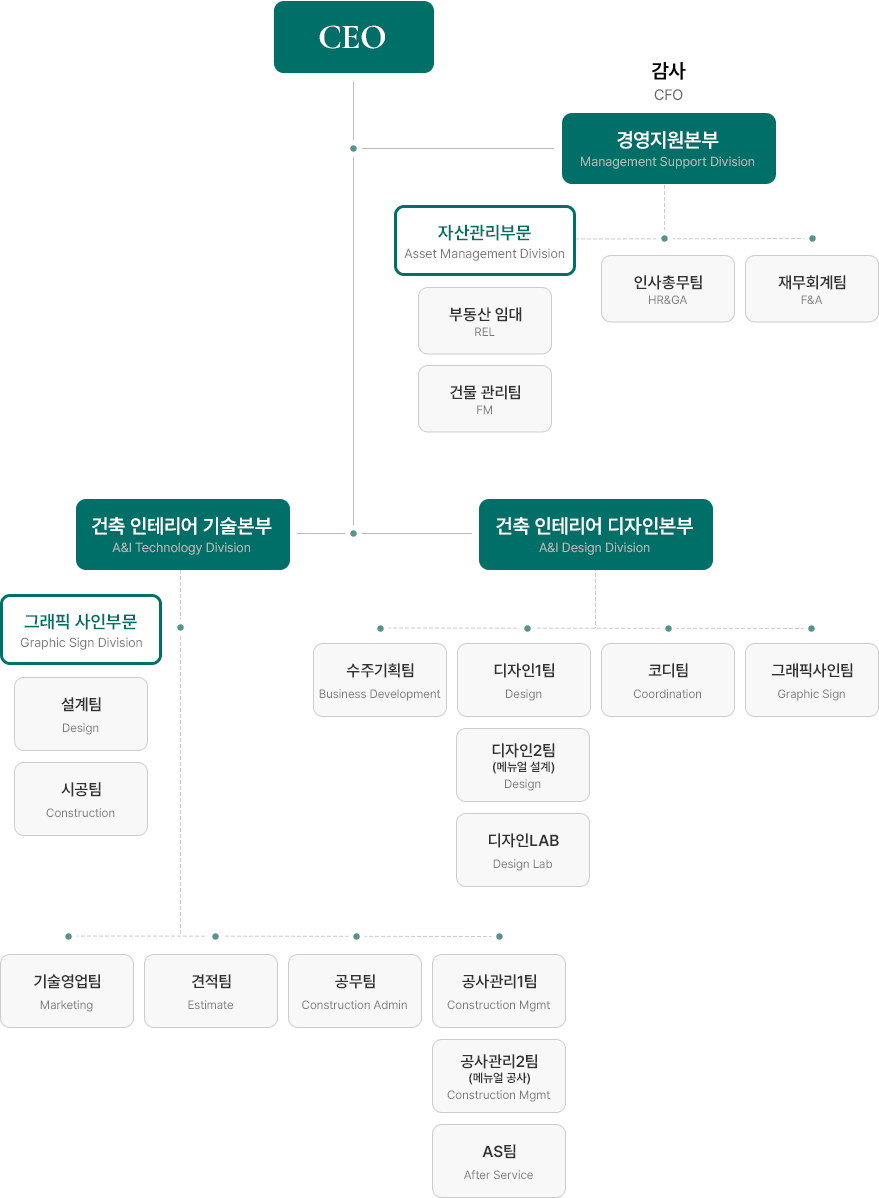
YEJIN ARCH Organization Chart : Strategic Collaboration and Expertise in Harmony

At YEJIN ARCH, we elevate project quality through clearly defined roles and a streamlined communication system.
Our Architecture and Interior divisions each contribute distinct expertise, working in seamless harmony to deliver creative,
sophisticated results that consistently exceed client expectations.